This website requires JavaScript.
Explore
Help
Register
Sign In
h3n3
/
Arduino-Projects_van_doganhobby
Watch
1
Star
0
Fork
0
You've already forked Arduino-Projects_van_doganhobby
Code
Issues
Pull Requests
Actions
Packages
Projects
Releases
Wiki
Activity
Files
7b2ec40a5ee1c355dfa0f08736fe19de6e172ecb
Arduino-Projects_van_doganh…
/
RC Transmitter&Receiver
/
Circuit Diagram
/
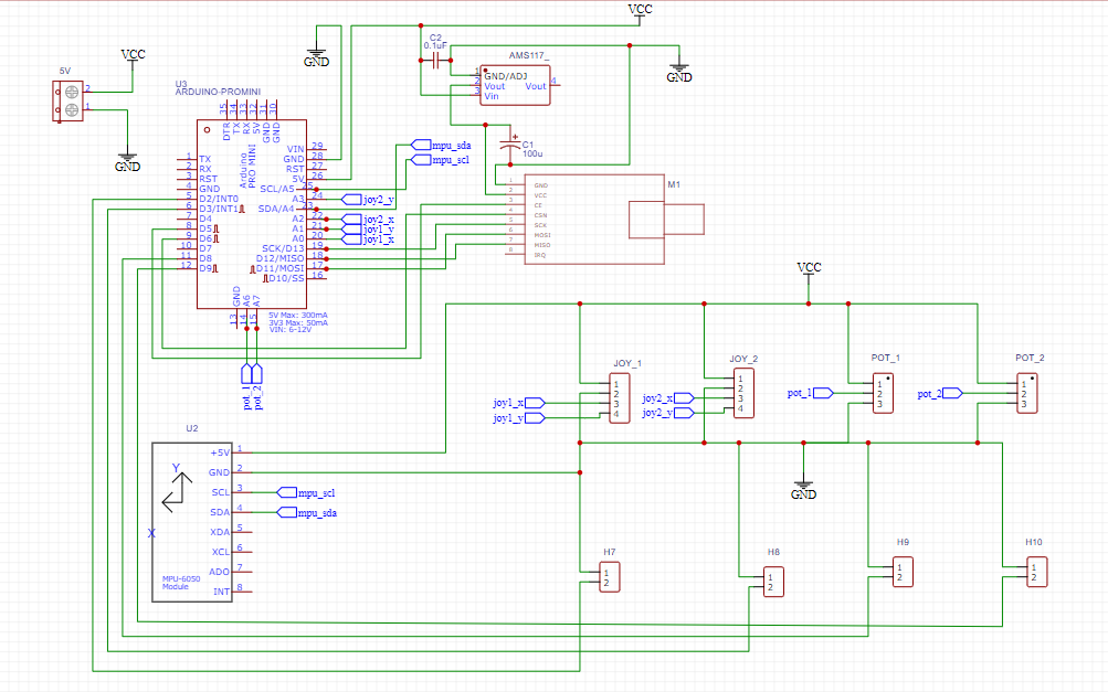
RC Transmiter Schematic.png
Make It Smart
9c63615ab3
RC Car
2023-01-31 01:36:20 +03:00
95 KiB
1003x627px
Raw
History
Reference in New Issue
View Git Blame
Copy Permalink